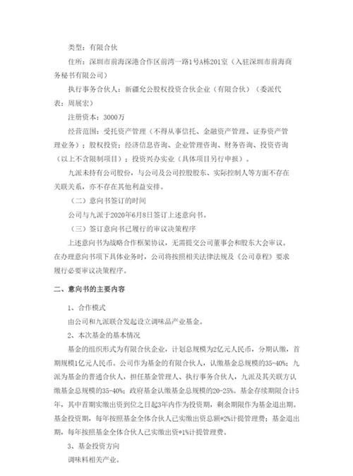
日前,日辰股份公布,公司与深圳市前海九派资本管理合伙企业与2020年6月8日签订了《关于设立产业基金的合作意向书》,公司系国内复合调味品行业的领先企业 好色先生视频,基于业务发展规划,现拟于九派共同设立日辰九派调味品产业投资企业(暂定名,最终于工商行政管理相关部门核准为准,“基金”)。




日前,日辰股份公布,公司与深圳市前海九派资本管理合伙企业与2020年6月8日签订了《关于设立产业基金的合作意向书》,公司系国内复合调味品行业的领先企业 好色先生视频,基于业务发展规划,现拟于九派共同设立日辰九派调味品产业投资企业(暂定名,最终于工商行政管理相关部门核准为准,“基金”)。





